#

Luigi Bellocchio et al. in eLife

Cannabis is the most common illicit drug of abuse in the US and globally. In addition, many states in the US, as well as several countries in the world, have legalized the medical and/or recreational use of cannabis. In this rapidly expanding landscape of cannabis use, huge efforts are made to find innovative interventions reducing potential cannabis-evoked harms. Here, we investigated the possible relation between cannabinoids and autophagy, the process of programmed cell “self-digestion”, and asked whether it could be related to the control of motor coordination behavior, one of the best established neurobiological processes impacted by cannabinoids.

We showed that Δ9-tetrahydrocannabinol, the major psychoactive ingredient of cannabis, impairs autophagy and accumulates P62 protein in neurons of the striatum, a brain area that plays a key role in the control of motor coordination. Second, we demonstrate that boosting autophagy, either by pharmacological manipulation (with the FDA-approved mammalian target of rapamycin inhibitor temsirolimus) or by dietary intervention (with the natural, non-toxic disaccharide trehalose), rescues the Δ9-tetrahydrocannabinol-induced impairment of striatal autophagy and motor coordination in mice. Furthermore, we provide evidence that cannabinoid CB1 receptors located on neurons of the striatal direct (stratonigral) pathway, by coupling to mammalian target of rapamycin activation and autophagy inhibition, are indispensable for the motor dyscoordinating activity of Δ9-tetrahydrocannabinol in mice.

Last but not least, using viral mediated genetic manipulation of striatonigral neurons we confirmed that disrupting mammalian target of rapamycin pathway, as well as boosting P62 accumulation in these cells, completely prevents Δ9-tetrahydrocannabinol-induced impairment of striatal autophagy and motor dyscoordination in mice.

Taken together, these findings identify impairment of autophagy as an unprecedented mechanistic link between cannabinoids and motor dyscoordination, and suggest that activators of autophagy might be considered as promising therapeutic tools to treat certain cannabinoid-evoked behavioral alterations.

 

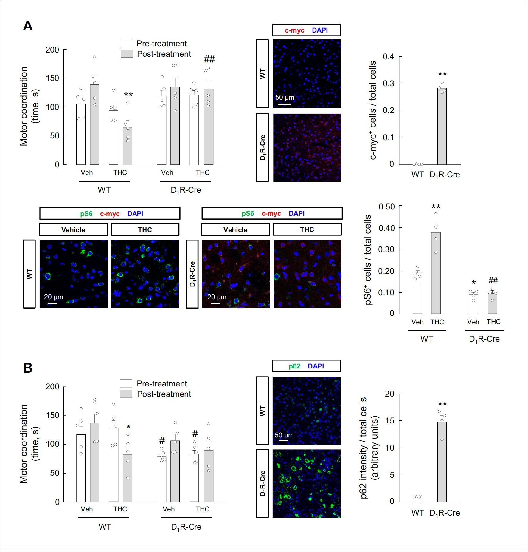
mTORC1 and p62 in D1R-MSNs participate in the THC-induced impairment of motor coordination invivo. (A) D1R-Cre mice and wild-type control littermates were injected stereotactically into the dorsal striatum witha CAG-DIO-dnRaptor rAAV, and left untreated for 4 weeks. Animals were subsequently treated with THC (10 mg/kg as a single i.p. injection) or its vehicle for 4 hr, and motor coordination was evaluated (RotaRod test, time to fallin seconds;n= 5 animals per group). **p<0.01 from vehicle-treated WT/post-treatment group, or##p<0.01 fromTHC-treated WT/post-treatment group, by two-way ANOVA with Tukey’s multiple comparisons test.Representative images of c-myc tag and phosphorylated ribosomal protein S6 staining in the dorsal striatum,together with their quantification (c-myc-positive cells relative to total cells, or phospho-S6-positive cells relative tototal cells), are shown (n= 4 animals per group). **p<0.01 from WT group by unpaired Studentt-test (c-mycimmunofluorescence); *p<0.05, **p<0.01 from vehicle-treated/WT group, or##p<0.01 from THC-treated/WTgroup, by two-way ANOVA with Tukey’s multiple comparisons test (phospho-S6 immunofluorescence). (B) D1R-Cremice and wild-type control littermates were injected stereotactically into the dorsal striatum with a CAG-DIO-p62rAAV, and left untreated for 4 weeks. Animals were subsequently treated with THC (10 mg/kg as a single i.p.injection) or its vehicle for 4 hr, and motor coordination was evaluated (RotaRod test, time to fall in seconds;n= 5animals per group). *p<0.05 from vehicle-treated WT/post-treatment group, or#p<0.05 from the respective WT/pre-treatment group, by two-way ANOVA with Tukey’s multiple comparisons test. Representative images of p62staining in the dorsal striatum, together with their quantification (p62 fluorescence intensity relative to total cells),are shown (n= 4 animals per group). **p<0.01 from WT group by unpaired Studentt-test. Raw numerical data andfurther statistical details are shown inFigure 6—source data 1 // The online version of this article includes the following source data and figure supplement(s) for figure 6:Source data 1. Source data for mTORC1 and p62 in D1R-MSNs participate in the THC-induced impairment of motor coordination in vivo. // Figure supplement 1.THC activates the mTORC1 pathway in D1R-MSNs but not D2R-MSNs in vivo.

Article

Inhibition of striatonigral autophagy as a link between cannabinoid intoxication and impairment of motor coordination. Cristina BlázquezAndrea Ruiz-CalvoRaquel Bajo-GrañerasJérôme M BaufretonEva Reselarjorie VarilhAntonio C Pagano ZottolaYamuna MarianiAstrid CannichJosé A Rodríguez-NavarroGiovanni MarsicanoIsmael Galve-RoperhLuigi Bellocchioanuel Guzmán ; eLife 2020;9:e56811 doi: 10.7554/eLife.56811

https://elifesciences.org/articles/56811

 

Publication: 01/09/20
Last update 01/09/20